![]() |
|
|
|
|
|
|
|
|
|
| 通知公告: |
美地泰和府住宅燃气工程规划建设工程规划许可批前公示
美地泰和府住宅燃气工程规划建设工程规划许可批前公示
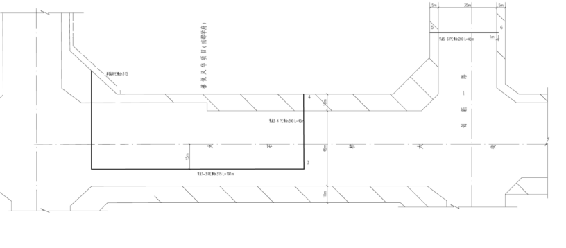
美地泰和府住宅燃气工程项目位于沈阳市浑南区高铁二街,燃气管线全长271米。建设单位现已委托设计单位按照相关技术标准和规范完成建设工程规划设计方案,现予以公示并公开征求意见。 1、公示及收集意见日期:2021年12月9日——2021年12月17日(7个工作日) 2、利害关系人可在公示有效期内通过以下途径咨询或提出意见: ①咨询电话:审批部门:沈阳市自然资源局,024-24222956; 建设单位:沈阳燃气有限公司,024-23793651; 设计单位:沈阳城市燃气规划设计研究院有限公司, 024-23863139。 ②信函请邮寄至:沈阳市浑南区世纪路15号沈阳市自然资源局浑南分局(以邮戳日期为准) 邮编:110179。 ③电子邮箱:spk24718506@163.com。 3、反馈意见请注明联系人真实姓名、电话、地址等信息;如因信息不完整或不真实导致无法核对相关情况的,视为无效意见。 4、本方案涉及的利害关系人依法享有陈述、申辩以及申请听证等权利,逾期未申请则视为放弃上述权利。
沈阳市自然资源局 2021年12月9日
|
| 友情链接: |
|
|
|
|



